Funcion De Una Autobiografia
Pero la autobiografía también una función en el ámbito académico en cuyo caso tiene como propósito ejercitar nuestra capacidad de redacción o como elemento componente en la creación de un proyecto de vidaA modo de gusto personal también cualquier persona puede prepararla para dejarla como una.
Autobiografia 1 Pdf Autobiografias Biografia


Funcion De Las Autobiografias Funcion Y Principales Caracteristicas
Estudia Y Aprende Caracteristica Y Funcion De Las Autobiografias Facebook

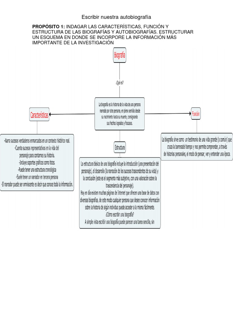
Caracteristicas Y Funcion De Las Biografias
Autobiografia Pdf Autobiografias Science

Bloque 5 Elaborar Un Anuario Que Integre Autobiografias

Autobiografia Entrecruzamiento Curricular

Caracteristicas Y Funcion De Las Autobiografias

Caracteristicas Y Funcion De Las Autobiografias

Caracteristica Y Funcion De Las Biografias Asi Se Escriben Youtube

Figura Publica Del Autobiografo En Funcion De Su Obra Y Su Nombre Download Scientific Diagram

Caracteristicas Y Funcion De Las Biografias Biografia Biografia De Un Personaje Caricaturas Periodisticas

Autobiografia Caracteristicas Partes Como Hacerla Ejemplo

Caracteristicas Y Funcion De Las Biografias Biografia Pasos Para Redactar Historia De Mi Vida

Tomi Digital Lenguaje Y Comunicacion

16121 Autobiografia Concepto Youtube

Autobiografia Caracteristicas Partes Como Hacerla Ejemplo



Komentar
Posting Komentar